Hospital Juana Ross de Edwards Peñablanca
Servicio de Salud Viña del Mar - Quillota
INICIO
QUIÉNES SOMOS Peñablanca
AUTORIDADES
RESEÑA HISTÓRICA
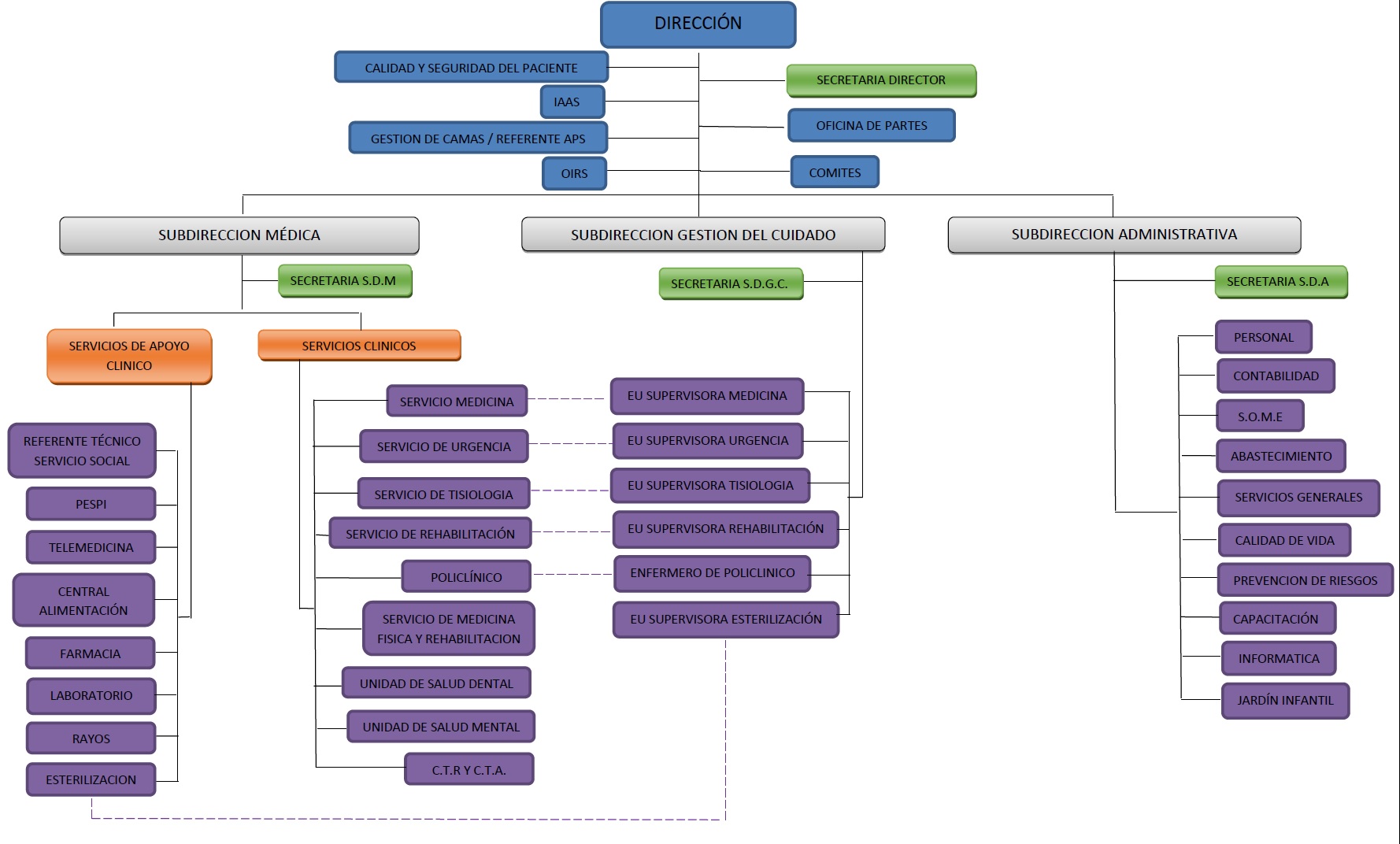
ORGANIGRAMA
CUENTA PÚBLICA
HORARIOS DE VISITAS
CÓMO LLEGAR
SERVICIOS
SERVICIOS CLÍNICOS
UNIDADES DE APOYO CLÍNICO
SERVICIOS Y UNIDADES ADMINIST.
S.D.M.
SDGC
SATISFACCIÓN USUARIA
OIRS
RED HOSPITALARIA
Hospital Dr. Gustavo Fricke
Hospital San Martín de Quillota
Hospital de Quilpué
Hospital Juana Ross de Edwards - Peñablanca
Hospital Adriana Cousiño de Quintero
Hospital Victor Moll de Cabildo
Hospital de Petorca
Hospital Dr. Mario Sanchez de La Calera
Hospital Santo Tomás de Limache
Hospital Geriátrico Paz de la Tarde
Hospital San Agustin de La Ligua
NOTICIAS
TRABAJE CON NOSOTROS
PROCESOS ABIERTOS
PROCESOS CERRADOS
SSVQ TV
Inicio
/
Hospital de Peñablanca
/
Quiénes somos
/
Compartir
Twittear
a
a
Lunes 9 de marzo de 2015
Organigrama
Artículos Relacionados
Reseña histórica Peñablanca
Cómo llegar Peñablanca
Horarios de visita
Cuenta Pública
Buscador